國風花生麻吉複式童軍團祖魯幹部領袖訓練營
國風花生麻吉複式童軍團祖魯幹部領袖訓練營
最厲害的直笛樂團
最厲害的直笛樂團
最盡責的交通糾察志工服務隊
最盡責的交通糾察志工服務隊
感謝旅英野生藝術家-優席夫親臨現場,為國風孩子增添開闊視野
感謝旅英野生藝術家-優席夫親臨現場,為國風孩子增添開闊視野
用心的導師群們,感恩有您
用心的導師群們,感恩有您
強化學生的動手實作能力
強化學生的動手實作能力
做,用,想
做,用,想
花蓮扶輪社社區服務-國風國中DFC服務學習成果發表
花蓮扶輪社社區服務-國風國中DFC服務學習成果發表
國風國中藝術團隊參加108學年度全縣音樂、舞蹈及鄉土歌謠比賽,每一項成績都好滴不得了,實在「五」告讚!
國風國中藝術團隊參加108學年度全縣音樂、舞蹈及鄉土歌謠比賽,每一項成績都好滴不得了,實在「五」告讚!
開學典禮反霸凌宣誓大會
開學典禮反霸凌宣誓大會
八年級學生露營教學活動
八年級學生露營教學活動
防疫如同作戰,謹守校園安全
防疫如同作戰,謹守校園安全
Toggle navigation
花蓮縣立國風國民中學
:::
主選單
重要紀事
本站消息
榮譽榜
社團報名系統
進階區塊管理
行事曆
電子相簿
影音播放
檔案下載
學學成語
網站地圖
常用網站
重新取得佈景設定
首頁
學校簡介
學校概況
位置圖
辦公室電話
國風校歌
114學年度學生作息時間 (新)
國風課程計畫
教學正常化專區
校園霸凌防制專區
校園載具借用辦法
公開授課實施計畫
營養午餐專區
行政團隊
總務處
會計室
校長室
人事室
教務處
學務處
輔導室
家長會
校友籌備會
校刊
110泉源校刊
109泉源校刊
108泉源校刊
107泉源校刊
106泉源校刊
105泉源校刊
104泉源校刊
103泉源校刊
藝術領域成果
登入
登入
帳號
密碼
登入
:::
本站消息
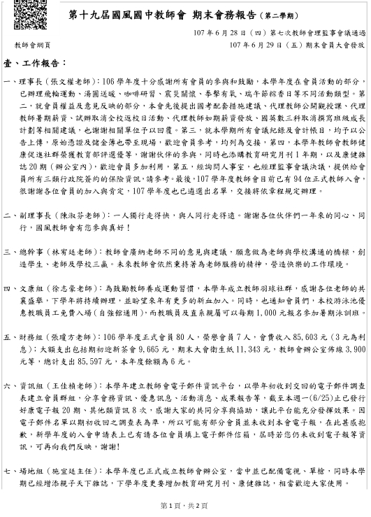
公告106學年度第2學期國風國中第19屆教師會期末會務報告!
重要
教師會
-
教師會
| 2018-06-29 | 點閱數: 3558
:::
學校概況
位置圖
辦公室電話
國風校歌
114學年度學生作息時間 (新)
國風課程計畫
教學正常化專區
校園霸凌防制專區
校園載具借用辦法
公開授課實施計畫
營養午餐專區
總務處
會計室
校長室
人事室
教務處
學務處
輔導室
家長會
校友籌備會
語文資優班
招生資訊
美術班
招生資訊
體育班
招生資訊
教育網站
花蓮親師生平台
嚴重特殊傳染性肺炎 - 衛生福利部疾病管制署
全誼系統
國風圖書館
國風行動學習
花蓮縣教育處
均一教育平台
教育雲
教師在職進修網
花蓮縣openid入口網站
微學習站台
學生生涯輔導網
教育部家庭教育資源網
pagamo
萌典 – 教育部國語、臺語、客語辭典民間版
跨領域美感教育
課程與教學資源整合平台
雲端閱讀電子書整合查詢系統
[
more...
]
教育網站
花蓮親師生平台
嚴重特殊傳染性肺炎 - 衛生福利部疾病管制署
全誼系統
國風圖書館
國風行動學習
花蓮縣教育處
均一教育平台
教育雲
教師在職進修網
花蓮縣openid入口網站
微學習站台
學生生涯輔導網
教育部家庭教育資源網
pagamo
萌典 – 教育部國語、臺語、客語辭典民間版
跨領域美感教育
課程與教學資源整合平台
雲端閱讀電子書整合查詢系統
常用網站
Google
Yahoo奇摩
YouTube
台鐵訂票
中央氣象局
宣導網站
十二年國民基本教育
紫錐花運動
衛生福利部疾病管制署一般民眾版
全民資安素養自我評量首頁
遊戲軟體分級查詢網
教育部 學校教育儲蓄戶
空氣品質監測網
花蓮縣國中小免費營養午餐網站
國風環教網
「不迷小紅書,青春不迷途」
[
more...
]
search
進階搜尋